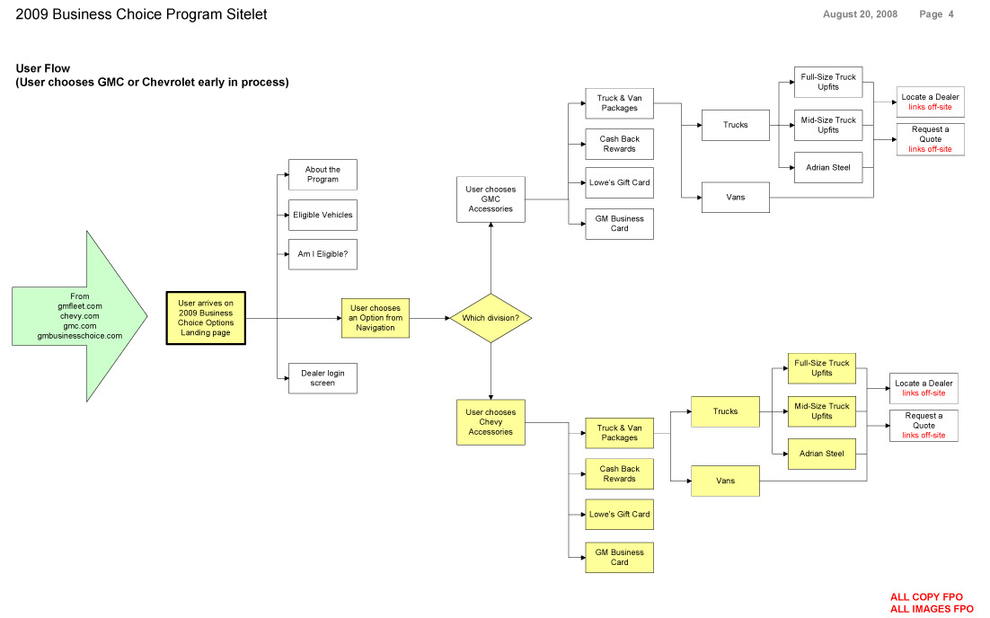
Art Director, Lead Designer. Art Directed and designed all content for GM Business Choice website. Provided assistance and monitored all offshore development work.
Insert copy here, which should vary depending on your region. Accept